キーワード:NVIDIA, AI計算能力, 6Gネットワーク, 量子コンピューティング, 自動運転, GPU, AIインフラストラクチャ, NVLink技術, Vera RubinスーパーGPU, AIスーパーコンピュータ, 量子プロセッサ接続, AIモデルの実用性
🔥 注目
NVIDIAの時価総額が5兆ドルを突破し、GTCで重要なアップデートを発表 : NVIDIAはGTCカンファレンスで、Nokiaとの6Gネットワークプラットフォーム共同開発、量子プロセッサとGPUスーパーコンピューターを接続するNVQLink技術の発表、米国エネルギー省とのAIスーパーコンピューター構築協力を発表しました。同時に、NVIDIAはUber、Stellantisなどの企業との協力を深め、自動運転を推進し、次世代Vera RubinスーパーGPUを発表しました。2026年末までにGPUの売上高は累計で5000億ドルに達すると予想されています。Jensen Huang CEOは「AIバブル」論を否定し、AIモデルの実用性と顧客の支払い意欲を強調しました。これは、AIコンピューティング能力、6G、量子コンピューティング、ロボット工学分野におけるNVIDIAの世界的な主導的地位がさらに強化され、AIインフラストラクチャの急速な発展を推進していることを示しています。(出典:36氪, TheTuringPost, TheTuringPost)

🎯 動向
AIの焦点がマルチモーダルに移行、理解と生成の統一がブレークスルーの鍵に : 2025年後半、AI業界の焦点は純粋なテキストモデルからマルチモーダル領域へと移行しています。Sora 2、Nano Bananaなどの製品は、実用性において「ブレイクスルー」レベルに近づいています。マルチモーダルモデルのアーキテクチャはまだ革命的な突破を遂げていませんが、データ蓄積とトレーニング技術は著しく向上しています。DeepSeek-OCRは視覚圧縮技術を通じて、長文を画像認識に変換し、token計算量を大幅に圧縮することで、コスト削減と効率向上を実現する可能性があります。業界では、マルチモーダルがLLMの必須の道であり、理解と生成の統一が現在のブレークスルーポイントであると広く認識されており、これにより起業家や投資家にとってより多くの市場機会が生まれるでしょう。(出典:36氪)

Microsoft AI CEO Mustafa Suleyman氏、AI倫理と境界線を強調 : Microsoft AI CEOのMustafa Suleyman氏は、Microsoftは「セックスロボット」を開発することは決してなく、「人間を置き換えるのではなく、人間を力づける」AIの構築に尽力すると述べました。彼は、AIは人々をつなぎ、コミュニティを築くのを助けるべきであり、人々を「感情的な深淵のスパイラル」に引きずり込むべきではないと考えています。Microsoft Copilotには、グループチャット機能と、より挑戦的で媚びないインタラクションを提供する「Real Talk」モードが追加され、記憶機能も強化されました。Suleyman氏は、初期のAIを「デジタル種」と比喩したことが誤解を招いた可能性があることを認めつつも、その目的はAIが人類に奉仕することを確実にするための「抑制とアラインメント」について業界に考えさせることだったと強調しました。(出典:MIT Technology Review, MIT Technology Review)

MiniMax M2モデルがオープンソース化、優れた性能と高いコスト効率 : MiniMax M2モデルがオープンソース化され、Agentおよびコードタスクにおける優れたパフォーマンスでコミュニティの注目を集めています。このモデルはAgenticタスクで強力なスキルを発揮し、コストはClaude Sonnetのわずか8%で、速度は約2倍です。MiniMaxチームは、M2が「Interleaved Thinking」メカニズムを採用していることを強調しています。これにより、Agentはタスク実行中にいつでも内部思考を行い、外部の擾乱に適応し、タスクの焦点を維持できます。これは、複雑で長鎖のツール呼び出しタスクにとって非常に重要です。同時に、モデルの汎化能力はツールの適応性だけでなく、モデルの操作空間における様々な擾乱に対するロバスト性も重視しています。(出典:MiniMax__AI, MiniMax__AI, ImazAngel, QuixiAI)

Qwen3 Maxモデルが間もなくリリース、業界の期待高まる : Alibaba Tongyi Labは、Qwen3 Maxモデルが最終検討段階にあり、今週中にリリースされる予定であると発表しました。このニュースは、モデルの性能と潜在的な影響についてコミュニティで広範な議論を巻き起こしています。Qwenシリーズがオープンソースコミュニティで持つ強力な影響力を考慮すると、Qwen3 MaxはLLM分野、特に中国語処理能力と汎用知能において新たなブレークスルーをもたらし、大規模モデル技術の発展をさらに推進することが期待されます。(出典:teortaxesTex, huybery, scaling01, Reddit r/LocalLLaMA)

OpenAIがgpt-oss-safeguardモデルをリリース、コンテンツ安全分類を強化 : OpenAIは、安全分類のためのオープンソース推論モデルセットであるgpt-oss-safeguardをリリースしました。これは、開発者がカスタムポリシーを使用して有害なコンテンツやプロンプトインジェクション攻撃を識別・管理するのに役立つことを目的としています。これらのモデルはgpt-ossオープンモデルのファインチューニングバージョンであり、Apache 2.0ライセンスで提供され、Hugging Faceで利用可能です。この取り組みは、より安全なデジタル空間とオンラインセキュリティの構築におけるオープンモデルの応用を促進することを目的としています。(出典:OpenAIDevs, clefourrier, huggingface, ClementDelangue, johnowhitaker, Reddit r/LocalLLaMA)

Anthropic Sonnet 4.5が優れたパフォーマンスを発揮、ユーザーの生産性が大幅向上 : ユーザーからのフィードバックによると、AnthropicのSonnet 4.5モデルは性能が非常に優れており、目覚ましい知能と速度を示しています。特にデバッグ能力と計画能力が際立っており、ユーザーの作業効率を大幅に向上させています。週ごとの使用制限については依然として不満の声もありますが、ユーザーはSonnet 4.5が現在の市場で比類のない優れたモデルであると広く認識しており、将来的にはより柔軟な使用枠が提供されることを期待しています。(出典:Reddit r/ClaudeAI)
Kani TTSが多言語400Mモデルをリリース、リアルタイム速度の5倍を実現 : Kani TTSは、英語、日本語、中国語、ドイツ語、スペイン語、韓国語、アラビア語を含む多言語400Mテキスト音声変換(TTS)モデルをリリースしました。このモデルはRTX 4080上で約0.2のリアルタイムファクター(RTF)を達成し、リアルタイムの5倍の速度を実現しています。LFM2-350Mバックボーンネットワークと効率的なNanoCodecを組み合わせることで、高品質な音声を維持しつつ、速度とデプロイ効率を大幅に向上させました。これにより、リアルタイム会話、経済的なハードウェアデプロイ、次世代スクリーンリーダーなどのシナリオに適しています。(出典:Reddit r/LocalLLaMA)

Soulが複数人会話ポッドキャスト生成モデルSoulX-Podcastをオープンソース化 : Soul AI Labは、複数人会話をサポートするポッドキャスト生成モデルSoulX-Podcastをオープンソース化しました。このモデルは130万時間のトレーニングデータに基づいており、中国語、英語、および複数の中国語方言や副言語(笑い声、ため息など)をサポートし、ポッドキャスト制作や多役音声合成のための強力なツールを提供します。このオープンソース化の取り組みは、コンテンツ制作分野における音声生成技術の応用と発展を推進することが期待されます。(出典:dotey, multimodalart, huggingface, ClementDelangue)
GradientがParallaxをオープンソース化、主権AIオペレーティングシステムがローカルAIデプロイを支援 : Gradientは、MacおよびPC上でローカルAIクラスターをセットアップし、ユーザー自身のモデルとアプリケーションをホストするのを簡素化し、パフォーマンスを犠牲にしないことを目的とした主権AIオペレーティングシステムParallaxをオープンソース化すると発表しました。Parallaxは、ユーザーがAIアプリケーションを簡単にデプロイおよび実行できるようにし、データ主権とローカル計算を強調することで、個人および企業に大きな柔軟性と制御を提供します。例えば、Qwen 235Bモデルを迅速に実行できます。(出典:menhguin, Alibaba_Qwen)

vLLMがRay Summit 2025で多数の講演を開催、高性能推論とMoEサービスに焦点 : vLLMプロジェクトは、Ray Summit 2025で10以上の講演を開催し、高性能推論、統一バックエンド、プレフィックスキャッシュ、MoE(混合エキスパート)モデルサービス、大規模オーケストレーションなどの主要技術について深く掘り下げると発表しました。このサミットでは、Apple、AWS、AMD、IntelなどのプラットフォームでのvLLMの最新進捗と応用、およびスパースMoEモデルの効率的なマルチノードオーケストレーションが取り上げられます。これは、vLLMがLLM推論の効率とスケーラビリティの最適化に継続的に取り組み、オープンなエコシステムを積極的に構築していることを示しています。(出典:vllm_project, vllm_project)
DeepMindがAIによるRLアルゴリズムの自律的発見のブレークスルーを実証 : DeepMindはNatureに論文を発表し、AIがより優れた強化学習(RL)アルゴリズムを自律的に発見できることを示しました。この研究はAlphaGoの生みの親であるDavid Silver氏が主導し、次世代のRLアルゴリズムが機械によって自律的に発見される可能性を示唆しており、AIの自己学習と能力向上に新たな道を開きました。これはAIの最先端の発展を推進する重要な一歩であり、RLアルゴリズムの研究開発モデルを根本的に変える可能性があります。(出典:NerdyRodent)

MoE LLM設計と「Ling Scaling Laws」が効率最適化を明らかに : ZhihuFrontierは、MoE LLM設計と「Ling Scaling Laws」に関する研究を発表し、活性化率、エキスパート粒度、計算予算がモデル効率にどのように影響するかを明らかにしました。研究によると、活性化率を低下させる(スパース性を高める)ことでより大きな効率向上が得られ、8〜12個のエキスパートを活性化することで性能とスループットの最適なバランスが達成されます。さらに、計算量が多いほど、MoEモデルは密なモデルに比べて優位性が顕著になります。これらの発見は、効率的なMoEアーキテクチャ設計のための理論的指導と実践的根拠を提供し、そのLing-2.0シリーズモデルがこれらのアーキテクチャ最適化を検証しました。(出典:ZhihuFrontier, bigeagle_xd)

IBMがGranite 4.0 Nanoモデルを発表、モバイルデバイスに対応 : IBMは、モバイルデバイス向けに特別に設計されたGranite 4.0 Nanoモデルを発表しました。この軽量モデルは、高度なAI機能をエッジデバイスにもたらし、より効率的で低消費電力のローカルAI処理を実現することを目的としています。この動きは、スマートフォンやIoTデバイスなどのモバイルプラットフォームでのAIアプリケーションの普及を推進し、開発者により多くのローカライズされたAIソリューションを提供することになるでしょう。(出典:adrgrondin)

🧰 ツール
Claude Codeの深い使用経験共有:効率的なAIプログラミングアシスタントシステムの構築 : あるベテランソフトウェアエンジニアが、Claude Codeを使用して30万行のコードを書き直した6ヶ月間の経験を共有し、効率的なAIプログラミングアシスタントシステムを構築しました。このシステムには以下が含まれます:1. スキル自動アクティベーションシステム:TypeScript hooksを通じてスキルの自動ロードと適用を実現し、コードスタイルとベストプラクティスの一貫性を確保します。2. 開発ドキュメントシステム:タスクディレクトリとドキュメント(計画、コンテキスト、タスクリスト)を作成することで、Claudeが長時間のタスクでコンテキストを失うのを防ぎます。3. PM2プロセス管理:バックエンドマイクロサービスのログ監視と自動再起動に使用され、デバッグプロセスを大幅に簡素化します。4. Hooksシステム:ファイル編集追跡、ビルドチェック、コードフォーマット、エラー処理通知を実現し、コード品質を確保します。5. スクリプトとツール統合:一般的なツールスクリプトをスキルと関連付けて効率を向上させ、SuperWhisperで音声入力を行い、Memory MCPでプロジェクトの意思決定を管理します。この経験は、AIプログラミングには人間エンジニアが「テクニカルリード」として計画、レビュー、イテレーションを行う必要があり、「Vibe Coding」のようにAIに完全に依存するべきではないことを強調しています。(出典:Reddit r/ClaudeAI, dotey, omarsar0, Reddit r/ClaudeAI)

VoiceInk:macOS上の即時音声テキスト変換アプリケーション : Beingpaxは、macOSネイティブの音声テキスト変換アプリケーションVoiceInkを開発し、オープンソース化しました。このツールは、音声をほぼ瞬時にテキストに変換でき、99%の精度を誇り、100%オフライン処理をサポートすることでユーザーのプライバシーを確保します。VoiceInkは、アプリケーションやURLに応じて設定を自動調整する「スマートモード」や、画面内容を理解する「コンテキスト認識」機能も備えています。さらに、グローバルショートカット、個人辞書、内蔵AIアシスタントなどの機能も提供し、最も効率的でプライバシーを重視したmacOS音声テキスト変換ソリューションとなることを目指しています。(出典:GitHub Trending)
moon-dev-ai-agents:オープンソースAI取引Agentフレームワーク : moondevonytは「moon-dev-ai-agents」プロジェクトをオープンソース化し、取引のための自律型AI Agentのシリーズを提供しています。このフレームワークには、バックテストおよび研究Agent(戦略研究と自動バックテストのためのRBI Agentなど)、実取引Agent(単一モデルまたは複数モデルのコンセンサスモードをサポート)、市場分析Agent(クジラ活動、センチメント分析、チャート分析など)、Solana特化Agent、およびコンテンツ作成Agentが含まれます。このプロジェクトはAI Agent技術の民主化を目指し、徹底的なバックテストとリスク管理を強調し、詳細なクイックスタートガイドと設定オプションを提供しています。(出典:GitHub Trending)

Qdrantが金融研究Agentとプロダクション級RAGシステム構築を支援 : Qdrantは、インテリジェントな研究自動化ワークフロー(Dustとの統合)を通じて金融分析をどのように変革するかを示しました。これにより、ドキュメントの取り込みとインデックス作成が自動化され、ハイブリッド検索を利用して複雑な金融データから正確な洞察を抽出できます。さらに、Qdrantはマルチテナントベクトルストアの核として、プロダクション級RAGシステムの構築をサポートし、リアルタイムのPDF取り込み、ストリーミング検索、LLM推論を実現し、Kubernetes上でデプロイおよびスケーリングすることで、効率的でスケーラブルなRAGソリューションを提供します。(出典:qdrant_engine, qdrant_engine, qdrant_engine)

Deep Agents 0.2リリース、プラグイン可能なファイルシステムバックエンドを導入 : LangChainチームはDeep Agents 0.2バージョンをリリースしました。主な新機能は「バックエンド」抽象化レイヤーで、ユーザーがDeep Agentsが使用するファイルシステムを置き換えることができるようになりました。これは、ユーザーがローカルファイルシステム、データベース、リモート仮想マシンなどをAgentの作業空間として選択できることを意味します。この改善により、Deep Agentsの柔軟性と適用性が向上し、様々な開発環境やニーズによりよく適応できるようになり、Agent Harnessesの重要性をさらに推進します。(出典:hwchase17)

GoogleがPomelli AIマーケティングツールをリリース、ブランドコンテンツ生成を加速 : Google Labsは、実験的なAIマーケティングツールPomelliをリリースしました。これは、ユーザーがブランドに合ったスケーラブルなコンテンツを簡単に生成し、より迅速にオーディエンスとつながることを支援することを目的としています。ユーザーはウェブサイトを入力するだけで、Pomelliがその独自のビジネスアイデンティティを理解し、カスタマイズされた効果的なマーケティングキャンペーンを構築します。このツールは米国、カナダ、オーストラリア、ニュージーランドでリリースされており、マーケティング自動化分野におけるAIの応用可能性を示しています。(出典:demishassabis)
Agent HQが多方面のCoding Agentを統合、開発者エコシステムの効率を向上 : GitHubは、様々なCoding AgentをCopilotサブスクリプションに統合することを目的とした新しいAgent HQを発表しました。これにより、開発者は複数の製品を個別にサブスクライブすることなく、統一されたインタラクションプラットフォームとクラウドタスクランタイム環境を利用できます。この取り組みは、GitHubを最大の開発者基盤エコシステムとして活用し、Agentの使用を簡素化し、開発効率を向上させ、AIプログラミングツールエコシステムのさらなる統合を示しています。(出典:dotey)

単一GPUで100個の大型AIモデルをサービス:単一GPUで多数の大型モデルを処理するエンジン : ある開発者が、大型モデルをSSDからVRAMへ既存のソリューションより10倍速くロードできるエンジンを構築しました。これにより、単一のGPUで100個の大型AIモデルを効率的にサービスでき、最初のtokenへの応答時間への影響はごくわずかです。このプロジェクトは、Serverless AI推論におけるコールドスタート時間の過長という問題を解決し、Serverless AI推論、ロボット、ローカルデプロイ、ローカルAgentなどのシナリオに適しており、オープンソースです。(出典:Reddit r/LocalLLaMA)

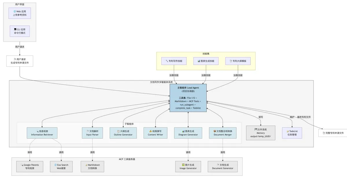
AI特許ライティングAgentアーキテクチャ共有 : 九原客は、Claude Codeなどのツールを使用して実現できるシンプルな特許ライティングAgentアーキテクチャを共有しました。これはAgent-SubAgentパターンとプロンプト(Claudeが作成を支援可能)を使用して構築されます。このアーキテクチャは、特許ライティングプロセスを簡素化し、効率を向上させることを目的としており、SKILLsをロードしないバージョンが参照とチューニングのためにオープンソース化されています。これは、専門的なテキスト生成分野におけるLLM Agentの応用可能性を示しています。(出典:dotey, dotey)

📚 学習
AIプログラミングがソフトウェア開発を加速させるが、エンジニアにはより高い能力が求められる : ソーシャルメディアでの議論によると、AIはプログラミングの敷居とデモのコストを下げましたが、高品質なソフトウェア開発にはデータ構造設計、アーキテクチャ設計、モジュールの簡潔性に対するより高い要求が課せられています。AIが生成するコードには「無駄なコード」が含まれる可能性があり、将来のメンテナンスリスクを増大させます。したがって、AIが強力になればなるほど、人間のプログラミング知識、経験、アーキテクチャ能力に対する要求は高まります。記事は「Agentic Coding」モデルを強調しており、AIは「非常に有能だが責任感のないジュニアプログラマー」として機能し、人間エンジニアは「テクニカルリード」の役割を担い、「要求を出すこと」と「コードレビュー」に重点を置くべきだと述べています。(出典:dotey, dotey, gfodor, zhuohan123, lateinteraction, finbarrtimbers)

Claudeプログラミングガイド共有、RAG、ツール使用、マルチモーダルなどを網羅 : ソーシャルメディアで、GitHubで25K Starを獲得したClaudeプログラミングガイド(claude-cookbooks)が共有されました。内容は、Claudeを使用したRAG、要約抽出、ツール使用、カスタマーサービスAgent、ベクトルデータベースとの統合、マルチモーダル(画像とグラフの解釈)、およびより高度なサブAgent呼び出しなどを網羅しています。このガイドは、開発者にClaudeの包括的な応用実践を提供し、LLM Agentの開発効率と機能実装の向上に役立ちます。(出典:dotey)

AI学習リソース:LLMファインチューニングと強化学習コース : DeepLearning.AIはAMDと提携し、無料のAIコース「Fine-Tuning & Reinforcement Learning for LLMs: Intro to Post-Training」を開始しました。これは、開発者にLLMのポストトレーニング技術(ファインチューニングや強化学習など)のためのツールと計算リソースを提供することを目的としています。このコースは、今日の主要なAIラボで使用されているコア技術をカバーしており、LLM開発スキルを向上させるための重要な学習リソースです。(出典:realSharonZhou)
ブログ記事は学術論文よりも効果的な知識共有形式と見なされる : ソーシャルメディアの複数のユーザーが、ブログ記事は知識共有と教育において従来の学術論文よりも優れていると議論しています。ブログは基本的な概念から説明を始め、直感的な理解を構築でき、新規性や厳密な形式に縛られず、インタラクティブ性を通じて学習体験を向上させることができます。Hugging Faceの科学チームも、インタラクティブなブログを通じて大規模な深層学習の知識を積極的に共有しており、これが科学的洞察を共有する最良の形式であると考えています。(出典:LoubnaBenAllal1, _lewtun, clefourrier)

MiniMax M2技術ブログが全アテンションモデルの選択について深く掘り下げ : MiniMax M2チームは技術ブログを公開し、M2が最終的に線形/スパースアテンションではなく全アテンションモデルを選択した理由を説明しました。ブログでは、効率的なアテンションは理論的には計算を節約できるものの、実際の産業級システムでは、全アテンションが性能と複雑なタスク(マルチホップ推論など)において依然として優れていると指摘しています。主な課題は、評価の限界、高額な実験コスト、モデルトレーニング変数の多さ、および効率的なアテンションインフラストラクチャの未熟さにあります。これは、大規模モデルアーキテクチャ設計に貴重な実践経験と考察を提供します。(出典:yacinelearning, ImazAngel, giffmana, code_star, QuixiAI, eliebakouch)
LLMの単射性と可逆性に関する研究が入力回復の可能性を明らかに : 新しい研究によると、LLMは単射性と可逆性を持ち、異なるプロンプトは常に異なる埋め込みにマッピングされます。この特性は、潜在空間内の単一の埋め込みから入力tokenを回復するために使用できます。この発見は、LLMの内部メカニズムと潜在的なセキュリティ/プライバシーリスクを理解するための新しい視点を提供し、将来的には入力回復や敵対的攻撃の研究に応用される可能性があります。(出典:tokenbender)

『Diffusion Models原理』専門書がリリース、拡散モデルを体系的に解説 : 『The Principles of Diffusion Models』と題された専門書がリリースされ、拡散モデルの核心思想、動作原理、発展方向を体系的に解説することを目的としています。この専門書は、拡散モデル形成の重要な概念をたどり、現在のモデルがどのように、なぜ機能するのか、そして将来の方向性を深く説明しています。研究者や開発者が拡散モデルを深く理解し、元の論文を繰り返し参照する手間を省くための信頼できる基礎的な参考資料と見なされています。(出典:NandoDF, sedielem)

Agent Data Protocol (ADP) がAgent訓練データセットを統一 : ある研究がAgent Data Protocol (ADP) を導入しました。これは、様々なAgent訓練データセットの異種フォーマット、ツール、インターフェースを統一することを目的とした軽量な表現言語です。ADPは、API/ツール使用、ブラウジング、コーディング、ソフトウェアエンジニアリング、汎用Agentワークフローなど、多様なタスクを表現するのに十分であり、下流の統一Agent訓練プロセスを簡素化します。実験によると、ADPを通じて13の既存データセットでSFTを行うことで、モデル性能が平均約20%向上し、複数のベンチマークでSOTAまたはそれに近い結果を達成しました。(出典:HuggingFace Daily Papers)
SPICEフレームワークがコーパス環境での自己対戦を通じて推論能力を向上 : SPICE(Self-Play In Corpus Environments)は、1つのモデルが挑戦者(コーパスから推論タスクを発掘)と推論者(タスクを解決)の2つの役割を果たす強化学習フレームワークです。敵対的なダイナミクスを通じて、挑戦者は推論者の能力の最前線で自動カリキュラムを作成し、コーパス基盤は豊富でほぼ無限の外部信号を提供し、継続的な改善を実現します。SPICEは数学および汎用推論ベンチマークで継続的な利益を達成し、文書基盤が挑戦的な目標を継続的に生成し、目標を達成するための鍵であることを明らかにしました。(出典:HuggingFace Daily Papers)
💼 ビジネス
AIユニコーンの商業化元年:技術バブルから実用化へ、AgentとAIネイティブ企業が台頭 : 2025年、AIベンチャーキャピタルエコシステムは技術バブルから商業化の実用化へと移行し、AIユニコーン企業は持続可能な収益モデルを証明し始めています。AI Agentと「AIネイティブ」なビジネスモデルの成熟は、新しい企業形態を生み出しました。例えば、ThinkinMachinesLabは製品をリリースする前に120億ドルの評価額を獲得し、Harvey法務AIは30億ドルの評価額、AnysphereのCursorはARRが5億ドルに達しました。これらの企業の核心的価値は、コンピューティング能力、アルゴリズム、モデルの習得にあり、製品価値はモデル性能の向上に伴って高まり、運営効率に依存しません。AIサービスはソフトウェアサブスクリプションから結果指向型支払いへと移行しており、創業サイクルを加速させ、「人間と機械のハイブリッド」チームが組織的レバレッジを構築するのを推進しています。(出典:36氪)

AI投資ROIの謎:企業がAI支出で直面する課題 : AIブームが数年間続いているにもかかわらず、MIT NANDAの報告書によると、生成AIのパイロットプロジェクトの95%は、拡張できず、測定可能なROIを達成できていません。企業はAI投資においてジレンマに陥っています。一方で技術トレンドに追いつく必要があり、他方で収益測定の困難さや事業安定性のリスクに直面しています。記事は、企業がデータを核心的価値と見なし、モデルベンダーとデータアクセスについて交渉してサービスや価格優遇を獲得すること、特定のビジネス課題にAIを適用し、頻繁なモデル更新を避ける「退屈な設計」戦略を採用すること、そして最新技術を盲目的に追求するのではなく、ユーザーニーズに合致し、節約を重視するシステムを設計する「ミニバン経済学」の原則に従うことを推奨しています。(出典:MIT Technology Review, MIT Technology Review)

クラウドGPUレンタルサービスがAIモデル訓練と推論を支援 : 大規模AIモデルの訓練とファインチューニングにおけるハードウェア需要の増加に伴い、GPUレンタルサービスは効率的かつ経済的なソリューションとなっています。ユーザーはA100、H100、RTX 4090などのハイエンドGPUサーバーをオンデマンドでレンタルすることで、高額な初期投資を回避し、ワークロードの需要に応じて即座に拡張できます。このモデルは、AI、深層学習、データ集約型プロジェクトの開発者に、柔軟でスケーラブルかつ安全な計算環境を提供し、時間と予算を効果的に節約します。(出典:Reddit r/deeplearning, Reddit r/LocalLLaMA)

🌟 コミュニティ
AIとプログラミングスキル:AI時代におけるプログラマーへのより高い要求 : ソーシャルメディアでの議論によると、AIはプログラミングの敷居とデモのコストを下げましたが、高品質なソフトウェア開発にはデータ構造設計、アーキテクチャ設計、モジュールの簡潔性に対するより高い要求が課せられています。AIが生成するコードには「無駄なコード」が含まれる可能性があり、将来のメンテナンスリスクを増大させます。したがって、AIが強力になればなるほど、人間のプログラミング知識、経験、アーキテクチャ能力に対する要求は高まります。記事は「Agentic Coding」モデルを強調しており、AIは「非常に有能だが責任感のないジュニアプログラマー」として機能し、人間エンジニアは「テクニカルリード」の役割を担い、「要求を出すこと」と「コードレビュー」に重点を置くべきだと述べています。(出典:dotey, dotey, gfodor, zhuohan123, lateinteraction, finbarrtimbers)

ChatGPTが引き起こすユーザーの精神的健康問題とOpenAIの対応 : OpenAIは、数十万人のChatGPTユーザーが深刻な精神的健康症状を示していると推定しており、困難な状況にあるユーザーにより効果的に対応できるようGPT-5を調整しました。OpenAIはユーザーに休憩を強制することはありませんが、AIがユーザーを保護するために「電話を切る」機能を備えるべきかどうかが業界で議論されています。同時に、ChatGPTが特定のプロンプトで極端な、あるいは不適切なコンテンツを生成した経験を共有するユーザーもおり、AIモデルがユーザーの意図とコンテンツの安全性を理解する上での課題が浮き彫りになっています。(出典:MIT Technology Review, Reddit r/ChatGPT, Reddit r/ChatGPT, Reddit r/ChatGPT)

AI Agent普及が営業職に与える影響と企業戦略の考察 : Vercel社は、AI Agentを訓練して営業チームの大部分を置き換え、10人いたチームを1人に削減しました。これは、AI Agentがエントリーレベルの営業職を置き換える可能性に対する懸念を引き起こしています。しかし、仕事のワークフローが文書化可能であればAI Agentがそれを完了できるという見方もありますが、実際の状況はそれほど単純ではないかもしれません。さらに、AI時代において企業が「力の倍増」を実現するために、なぜより多くの従業員を維持せず、AIに資金を供給するために人員削減を行うのかという議論も提起されており、これはAIへの移行における企業の戦略的考慮事項と従業員の雇用見通しの不確実性を反映しています。(出典:Reddit r/artificial, Reddit r/ArtificialInteligence)

AIが雇用市場に与える影響:テクノロジー業界と伝統的業界の差異 : ソーシャルメディアでは、AIがなぜテクノロジー業界でより多くの人員削減と変動を引き起こし、会計や土木工学などの伝統的業界では比較的安定しているのかについて議論されました。見方としては、ソフトウェア開発分野にはAI企業が活用できるデータがより多く存在し、テクノロジー企業内の人々はソフトウェア開発プロセスに精通しているというものです。伝統的業界は、金融上のリーダーシップ責任や生命の安全に関わるため、AIへの信頼度が低いとされています。さらに、人員削減は、AIが直接大規模な失業を引き起こすのではなく、企業がAIを口実にして将来の収益予測を高めるためである可能性もあるというコメントも寄せられています。(出典:Reddit r/ArtificialInteligence)
Grokipediaが論争を呼ぶ:AI百科事典の政治的偏見と内容の正確性 : Elon Muskが立ち上げたAI駆動のWikipedia競合Grokipediaは、その右寄りの内容と、歴史的に不正確な情報や保守的な見解を広めているとして論争を呼んでいます。例えば、ポルノがAIDSの流行を悪化させたと誤って主張したり、ソーシャルメディアがトランスジェンダーコミュニティの増加を助長した可能性を示唆したりしています。この事件は、AI生成コンテンツの客観性、正確性、潜在的な偏見に関する課題、およびAIが知識普及の分野で引き起こしうる社会的影響を浮き彫りにしています。(出典:Reddit r/artificial, MIT Technology Review)

医療費請求審査におけるAIの応用:Claudeが家族の病院請求を大幅に削減 : ある悲しみに暮れる家族が、AIチャットボットClaudeを利用して、19万5千ドルの病院請求を3万3千ドルにまで削減することに成功しました。Claudeは、重複請求、不適切なコーディング、その他の違反行為を特定することで、医療費を大幅に削減しました。この事例は、AIが複雑な文書分析とコスト最適化において持つ計り知れない可能性を示しており、特に医療費のように情報が非対称な分野では、AIが消費者に自身の権利を守る力を与えることができることを示しています。(出典:Reddit r/artificial)

AIブラウザ:製品市場適合度とセキュリティプライバシーリスクの議論 : ソーシャルメディアでは、AIブラウザの製品市場適合度とセキュリティプライバシーリスクについて議論が展開されました。Anil DashはAtlasを「アンチウェブブラウザ」と表現し、Simon Willisonは、セキュリティ研究者が徹底的に評価するまではそのような製品を信頼しないと述べ、セキュリティとプライバシーのリスクが高すぎて克服できないと強調しました。議論では、AIはソフトウェア開発を加速できるものの、モデルには製品カテゴリが合理的かどうかを疑問視する能力が欠けており、この判断力は依然として人間固有のものであると指摘されました。これは、AI製品の革新と実際のニーズ、倫理的境界との関係について深く考えさせるものです。(出典:random_walker)
AIが成人エンターテイメント業界に与える影響:動画生成技術の可能性と倫理的課題 : ソーシャルメディアでは、AI動画生成技術が成人エンターテイメント業界に与える影響について議論されました。ユーザーは、AI生成動画のリアルさが驚くべきレベルに達しており、AIが従来の成人コンテンツ制作の大部分を置き換える可能性を示唆していると考えています。しかし、これは、同意なしに他人の肖像を使用すること、俳優の雇用への影響、創作の自由と搾取の問題のバランスをどう取るかといった倫理的課題も引き起こしています。同時に、本物の成人コンテンツの価値がそれによって高まる可能性があり、AIが生成するパーソナライズされたコンテンツが新しい市場になるという見方もあります。(出典:Reddit r/artificial)
Llamaモデルの失敗原因とMeta AI戦略の議論 : ソーシャルメディアでは、MetaのLlamaモデルシリーズが期待された成功を収められなかった原因は、CEO ZuckerbergのAI投資における「朝三暮四」戦略にある可能性があると議論されています。MetaはVR分野に巨額の投資を行っていますが、AIに関しては長期的なコミットメントと継続性が欠けていた可能性があり、Llamaシリーズが競争力を維持できなかった原因となっています。コメントでは、Metaのオープンソース戦略における揺らぎや、リスク軽減の強調が、将来的に競争力のあるオープンソースモデルがなくなる可能性を示唆しており、MetaのAI戦略の方向性に対するコミュニティの懸念を引き起こしています。(出典:Reddit r/LocalLLaMA)

AIロボットの自律性:「クラシックカー」から「レーシングカー」へのソフトウェアエンジニアリングの課題 : ソーシャルメディアでの議論によると、AIがもたらす10倍のコーディング速度向上は、自動車のエンジンをアップグレードするようなものです。もしそれを古い「クラシックカー」に搭載すれば、10倍の問題を引き起こすだけでしょう。AIがもたらす速度向上を享受するためには、「問題発生の確率」を同時に10分の1に減らす必要があります。これには、CI/CDや自動テストなどのソフトウェアエンジニアリングの実践を同期的にアップグレードし、フィードバックループを「時間単位」から「分単位」に圧縮し、意思決定とコミュニケーションシステムを最適化することが求められます。AIプログラミングの真の価値は、これまで高価だったベストプラクティスを実現可能にすることにあり、人間エンジニアを置き換えるのではなく、高速エンジンに適応させることにあります。(出典:dotey, finbarrtimbers)

💡 その他
AI駆動のロボットセールスマンとヒューマノイドロボット訓練施設 : Xpengは「鉄蛋(Tiedan)」ヒューマノイドロボットセールスマンを発表し、小売サービスにおけるAIの新しい応用を示しました。同時に、北京でもヒューマノイドロボット訓練施設が設立され、ロボット技術の開発と応用を加速させることを目指しています。これらの進展は、商業および産業分野におけるヒューマノイドロボットの普及が進み、将来的にはより多くのシナリオで人間と相互作用し、協力することが期待されることを示唆しています。(出典:Ronald_vanLoon, Ronald_vanLoon)
AI生成音楽と楽曲:数分で創作完了 : AI技術は数分で音楽や楽曲を創作できるようになりました。この進展は、AIが芸術創作分野で持つ強力な能力を示しており、高品質なオーディオコンテンツを迅速に生成できます。これは音楽産業に新しい創作ツールと可能性をもたらす一方で、著作権、オリジナリティ、そして人間のアーティストの役割についての議論も引き起こしています。(出典:Ronald_vanLoon)
VaultGemma:Googleが差分プライバシーを通じてLLMを事前学習し、データ記憶化なしを実現 : Google DeepMindのVaultGemmaプロジェクトは、差分プライバシー(Differential Privacy)を通じてLLMを事前学習することに成功し、訓練データの記憶化なしを実現しました。これには100倍の計算コストがかかり、GPT-2の性能レベルに達しましたが、これは検出可能な訓練データ記憶化を持たない初のLLMです。このブレークスルーはAIのプライバシー保護にとって重要な意味を持ち、将来的に、より安全で責任あるLLMを構築するための新しい方向性を提供します。(出典:jxmnop)
