Keywords:Anthropic, Google Cloud, TPU computing resources, AI monitoring software, OpenAI API, MiniMax M2 model, on-device multimodal AI, AI security, Anthropic and Google Cloud partnership, ICE procurement of AI social media monitoring, OpenAI mandatory authentication, MiniMax advanced coding model, localized AI intelligence on mobile devices
🔥 Focus
Theme: Anthropic deepens partnership with Google Cloud, significantly expanding TPU computing resources (Source: AnthropicAI, TheTuringPost)

Theme: US ICE spends $5.7 million to procure AI social media monitoring software (Source: Reddit r/ArtificialInteligence)

Theme: OpenAI’s mandatory identity verification for API users sparks community controversy (Source: Reddit r/ArtificialInteligence)

Theme: Software quality ‘collapses across the board’ and AI-fueled engineering crisis (Source: 36氪)

🎯 Trends
Theme: MiniMax releases M2 model, focusing on advanced coding and agent tasks (Source: MiniMax__AI, vllm_project, reach_vb, Reddit r/LocalLLaMA, Reddit r/LocalLLaMA, Reddit r/LocalLLaMA)

Theme: Mobile AI enters the era of on-device multimodal capabilities, manufacturers focus on localized intelligence (Source: 36氪)

Theme: Google Cloud launches next-gen conversational agents to simplify AI application development (Source: algo_diver)

Theme: New metric for AI intelligent system evaluation, Fluidity Index (FI), released (Source: TheTuringPost)

Theme: ByteDance releases Sa2VA unified model, achieving dense grounded understanding of images and videos (Source: mervenoyann)

Theme: Hugging Face Hub backend upgrade supports storage-free SOTA model training (Source: ben_burtenshaw)
Theme: vLLM Semantic Router releases new features, enhancing LLM inference efficiency and concurrency (Source: vllm_project)

Theme: InclusionAI releases LLaDA2.0-flash-preview, a large text diffusion MoE model (Source: Reddit r/LocalLLaMA)

🧰 Tools
Theme: LangChain v1 introduces standard content blocks, optimizing cross-model interoperability (Source: hwchase17)
Theme: AI Coding/Codex practical tips: log assistance and verification guidance (Source: dotey)

Theme: AI generates South Park-style SVG animations, expanding creative applications (Source: arohan)
Theme: 12 GitHub repositories to boost AI programming efficiency (Source: TheTuringPost, TheTuringPost)

Theme: Claude Code context limit solution: optimizing token usage via Agent Skills (Source: Reddit r/ClaudeAI, Reddit r/ClaudeAI)

Theme: Python creator Guido van Rossum releases structured RAG Python package (Source: lateinteraction, lateinteraction)

Theme: Mem0 memory system open-source implementation, empowering LLM long-term memory and retrieval (Source: lateinteraction)

Theme: AI agents achieve fully automated film production, huge potential for creative content generation (Source: fabianstelzer)
📚 Learning
Theme: Microsoft China CTO Wei Qing: In the AI era, humans need to reconstruct cognition to become ‘wise individuals’ (Source: 36氪)

Theme: ICCV2025 hotspot: World Models lead generative AI in understanding the physical world (Source: nptacek)
Theme: Sparser Block-Sparse Attention via Token Permutation: Optimizing LLM attention mechanisms (Source: HuggingFace Daily Papers)
Theme: Map the Flow: Revealing internal information flow mechanisms of VideoLLMs (Source: HuggingFace Daily Papers)
Theme: Large inference models as translation evaluators: Challenges and performance improvements (Source: HuggingFace Daily Papers)
Theme: Reasoning with Sampling: Pure sampling stimulates foundational model reasoning capabilities (Source: HuggingFace Daily Papers)
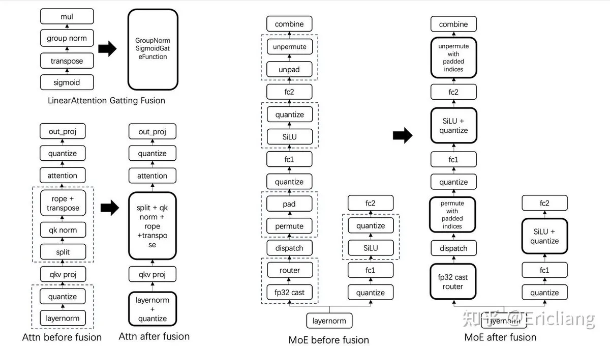
Theme: Practical optimization and performance improvement of FP8 quantization in LLM training (Source: ZhihuFrontier)

Theme: AI model data poisoning research: Small samples can lead to LLM vulnerabilities (Source: AnthropicAI)

Theme: RPC method for LLM test-time scaling: Halving computation, improving inference accuracy (Source: TheTuringPost)

💼 Business
Theme: Masayoshi Son reshapes SoftBank’s AI+robotics empire strategy, splurging $5.375 billion to acquire ABB’s robotics business (Source: 36氪)

Theme: Anthropic deepens partnership with Google Cloud, expanding TPU computing resources (Source: AnthropicAI, TheTuringPost)

Theme: McLarenF1 partners with GroqInc to drive AI innovation in racing (Source: JonathanRoss321)

🌟 Community
Theme: Silicon Valley AI community’s ‘extreme work mode’ sparks discussion, from ‘996’ to ‘002’ (Source: 36氪)

Theme: AI-generated game demo widely mocked for severe ‘hallucinations,’ raising doubts about AI’s creative capabilities (Source: 36氪)

Theme: Concerns and optimistic outlook on AI’s impact on employment and learning (Source: Reddit r/ArtificialInteligence, Reddit r/ArtificialInteligence)
Theme: AI development sparks polarized discussion: Utopia vs. Dystopia debate (Source: Reddit r/ArtificialInteligence, Reddit r/ArtificialInteligence, Reddit r/artificial, Reddit r/artificial)

Theme: AI-generated content ‘hallucinations’ and quality issues, real estate industry enters the ‘AI Slop’ era (Source: Reddit r/artificial)

Theme: Sam Altman’s data center tour video sparks community discussion (Source: Reddit r/ChatGPT)

Theme: ChatGPT provides mental health support hotline in sensitive topics (Source: Reddit r/ChatGPT)

Theme: Albanian Prime Minister announces AI Minister ‘pregnant’ with 83 AI assistants (Source: Reddit r/ChatGPT)

Theme: Impact and controversy of AI-assisted programming on beginner learning paths (Source: Reddit r/ArtificialInteligence)
Theme: AI used for ‘virtual vacations’ to meet individual escapism needs (Source: Reddit r/artificial)

💡 Others
Theme: AI applications and challenges in cybersecurity: Building secure AI systems and addressing threats (Source: Ronald_vanLoon, Ronald_vanLoon, Ronald_vanLoon)

Theme: Widespread applications and potential of AI in healthcare (Source: Ronald_vanLoon, Ronald_vanLoon, Ronald_vanLoon, Ronald_vanLoon)

Theme: Social Analyzer: Open-source social media analysis and profile lookup tool (Source: GitHub Trending)
