Keywords:Meta AI, LIRA multimodal framework, Microsoft Agent Framework, NVIDIA market cap, Sora 2 Pro, Perplexity AI Comet, IBM Granite 4.0, Qwen series models, Meta AI team restructuring, LIRA image segmentation accuracy, Agent Framework multilingual support, NVIDIA AI chip market, Sora 2 video generation limitations
🔥 Focus
Internal AI Team Turmoil at Meta and Rumors of LeCun’s Resignation: Meta’s AI division has undergone frequent reorganizations, leading to widespread internal dissatisfaction and even rumors that Turing Award laureate Yann LeCun might resign from his position as Chief Scientist at FAIR. Internal strategic adjustments, such as additional review requirements for paper publications and high salaries/resource prioritization for new hires, have intensified FAIR team members’ perception of restricted academic freedom and dissatisfaction among long-term employees, leading to the departure of several researchers. This turmoil highlights the challenges faced by large tech companies in adjusting their AI strategies and the conflict between pursuing commercialization and maintaining the freedom of fundamental research. (Source: 量子位)

HUST Bai Xiang’s Team Launches LIRA Multimodal Framework, Achieving Dual SOTA in Segmentation and Comprehension: Huazhong University of Science and Technology (HUST), in collaboration with Kingsoft Office, has jointly released the LIRA multimodal large model. Through two innovative modules, the “Semantic-Enhanced Feature Extractor” (SEFE) and “Interleaved Local Visual Coupling” (ILVC), it significantly improves image segmentation accuracy and reduces comprehension hallucinations. LIRA achieves SOTA in both segmentation and comprehension tasks, particularly excelling in accurately segmenting targets in complex scenes and outperforming existing best methods, such as OMG-LLaVA, in multiple benchmark tests. This research offers new insights into enhancing the visual perception and reasoning capabilities of fine-grained multimodal large models. (Source: 量子位)

Microsoft Releases AI Agent Framework, Supporting Python and .NET Multi-language Development: Microsoft has launched the Agent Framework, a comprehensive multi-language framework for building, orchestrating, and deploying AI agents and multi-agent workflows. The framework supports Python and .NET, offering graph-based workflows, an experimental AF Labs package, an interactive DevUI, OpenTelemetry observability integration, and support for various LLM providers and a flexible middleware system. It aims to simplify the development of AI applications, from simple chat agents to complex multi-agent workflows, enhancing development efficiency and controllability. (Source: GitHub Trending)

NVIDIA Market Cap Surpasses $4 Trillion as AI Computing Demand Continues to Explode: NVIDIA’s market capitalization has surpassed $4 trillion for the first time, making it the world’s first publicly traded company to reach this milestone. This achievement reflects the sustained strong growth in AI computing demand and NVIDIA’s dominant position in GPU technology and the AI chip market. AI pioneers like Jürgen Schmidhuber also congratulated NVIDIA on its contributions to advancing the potential of neural networks, noting the trend of significantly reduced computing costs alongside NVIDIA’s soaring value. (Source: SchmidhuberAI, SchmidhuberAI, SchmidhuberAI, nvidia)

🎯 Trends
Sora 2 Pro Video Generation Feature Expansion and Market Impact: OpenAI’s Sora 2 Pro video generation feature is being gradually rolled out to ChatGPT Pro users, supporting the creation of 15-second high-quality videos. The emergence of Sora 2 quickly garnered market attention, even topping the App Store’s AI app charts. Its product experience has been lauded as “killer-level,” though some argue that the model itself is not SOTA, and its productization capability is key to its success. Furthermore, Sora 2’s prompts might be filtered by the model, and it may even modify public domain content, sparking discussions about copyright and content control. (Source: dotey, thursdai_pod, billpeeb, TomLikesRobots, dotey, iScienceLuvr, skirano, VictorTaelin, Reddit r/artificial)

Perplexity AI Comet Browser Goes Free and Gains Rapid Adoption: Perplexity AI announced that its Comet browser is now globally free, having previously been priced at $200 per month. Users highly praise its design and user experience, noting that it integrates AI naturally and non-intrusively, avoiding the burden of users learning new interactions. The browser has shown rapid adoption among both Windows and Mac users, performing even better on Mac, and is considered one of the best products of 2025, though some question the rationality of its previous high-priced subscription model. (Source: AravSrinivas, AravSrinivas, AravSrinivas, AravSrinivas, bookwormengr, Reddit r/artificial)

IBM Granite 4.0 Model Achieves Significant Advancements in Performance and Long Context: IBM has released the Granite 4.0 series models, with Granite-4.0-H-Tiny significantly outperforming the OLMoE model released 10 months ago across multiple metrics including math, coding, and general knowledge, and capable of CPU inference at a reasonable speed on a regular PC. The Granite 4.0-H-Small model also demonstrates extremely fast inference speeds (up to 79 tokens/second), with performance not significantly degrading as context length increases, and supports a context window of up to 1M (though officially verified up to 128k). Users commend its low memory consumption and concise output, finding it performs exceptionally well in specific scenarios. (Source: ImazAngel, NerdyRodent, Reddit r/LocalLLaMA, Reddit r/LocalLLaMA, Reddit r/LocalLLaMA)

Qwen Series Model Updates and Strategic Positioning: Alibaba Cloud’s Qwen team has elaborated on the naming logic and development goals for its various model families, including LLM, Coder, VL, Omni, and Image, aiming to eventually unify them into an omnipotent model. Qwen3-Next, serving as a precursor to “Qwen3.5,” achieves a breakthrough in efficiency through a hybrid attention design, surpassing Qwen3-32B with 10% of the training cost and 10 times the long-context throughput. Additionally, the Qwen MoE model demonstrates excellent CPU inference speed, indicating its potential for edge devices. Qwen’s overall strategy is interpreted as building an “Android ecosystem” for AI models, emphasizing low cost, widespread adoption, and modifiability. (Source: stablequan, karminski3, Teknium1, Dorialexander, ClementDelangue, natolambert, Reddit r/deeplearning)

Claude 4.5 Sonnet and Opus Performance and Usage Limit Controversy: Following the release of Anthropic’s Claude 4.5 Sonnet model, despite extensive promotion, it ranked in the middle on benchmarks like WebDev and Text, trailing behind GPT-5 and the “thought mode” version of Claude Opus 4.1. User feedback indicates that Claude Opus’s weekly usage limits have been drastically reduced, with a single complex planning task potentially consuming 6% of the weekly quota, shrinking available time for Max plan users from “25-40 hours” to just minutes. This has sparked strong dissatisfaction regarding the discrepancy between pricing and actual service, raising questions about whether Anthropic is penalizing deep, complex reasoning tasks. (Source: thursdai_pod, alexalbert__, Reddit r/ClaudeAI, Reddit r/ClaudeAI)

Yunpeng Technology Releases AI+Health New Products: Yunpeng Technology unveiled new products in Hangzhou on March 22, 2025, in collaboration with Shuaikang and Skyworth. These include the “Digitalized Future Kitchen Lab” and a smart refrigerator equipped with an AI health large model. The AI health large model optimizes kitchen design and operation, while the smart refrigerator provides personalized health management through its “Health Assistant Xiaoyun,” marking a breakthrough for AI in the health sector. This launch demonstrates AI’s potential in daily health management, enabling personalized health services through smart devices, which is expected to drive the development of home health technology and improve residents’ quality of life. (Source: 36氪)

🧰 Tools
Google Nano Banana Image Generation API Now Open with Feature Updates: Google’s Nano Banana image generation model has officially opened its API, priced at approximately $0.039 per image. It also introduces aspect ratio selection (supporting various ratios like 16:9, 9:16, 4:3, 3:2) and a pure image output mode (without accompanying text) to meet the demands of purely visual scenarios such as real-time previews, e-commerce displays, and design tools. These updates aim to further position Nano Banana as a practical tool, making it easier for developers to integrate into their own products. (Source: 量子位)

Microsoft Agent Framework Simplifies AI Agent Development: Microsoft has launched the Agent Framework, a comprehensive framework supporting Python and .NET, designed to simplify the building, orchestration, and deployment of AI agents and multi-agent workflows. The framework offers graph-based workflows, an interactive DevUI, OpenTelemetry observability, support for multiple LLM providers, and a flexible middleware system, helping developers efficiently create applications ranging from simple chat agents to complex multi-agent systems. (Source: GitHub Trending)

Liquid AI Launches Apollo Android App for Local AI Deployment: Liquid AI has launched the Apollo application on the Android platform, offering a low-latency, cloud-free local AI experience. Apollo, described as a “playground in your pocket,” provides users with instant access to fast, efficient AI while ensuring privacy and security. Combined with LEAP technology, Apollo lowers the barrier to edge AI, enabling users and developers to easily use, test, and deploy AI locally. (Source: maximelabonne)

“solveit” AI Coding Coach Boosts Programmer Efficiency: Jeremy Howard has launched “solveit,” an AI coding coach tool designed to help programmers write high-quality software more efficiently. The tool guides users through software development with AI, particularly benefiting developers frustrated with AI-assisted programming, by offering a “coding coach” model where AI collaborates with programmers to accelerate the development process. (Source: jeremyphoward, jeremyphoward)
Jules Tools CLI Empowers AI Agent Command-Line Management: Google has brought the Jules coding agent to the command-line interface (CLI) with the release of Jules Tools. Users can now remotely manage cloud-running Agent tasks via the command line, enabling better integration with CI/CD or code. This provides a convenient AI coding experience for developers who prefer command-line operations, demonstrating a smooth user experience, especially in debugging and interactive development. (Source: dotey, matanSF)
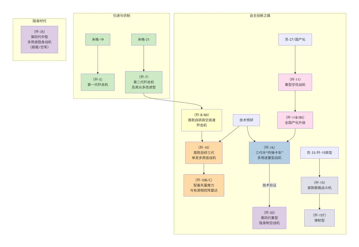
DeepSeek Flowchart Generation Feature Simplifies Diagramming: The DeepSeek model can now quickly generate flowcharts using simple keywords (e.g., “flowchart” or “Mermaid”). Users simply input descriptive instructions to automatically organize and draw complex information, such as the development history of China’s J-series fighter jets or the timeline of Fullmetal Alchemist, greatly simplifying the diagramming process and improving work efficiency. (Source: karminski3)

Synthesia Launches Video Agents for Two-Way Video Conversations: Synthesia has launched “Video Agents,” marking the first step towards two-way video conversations. This technology allows users to initiate real-time conversations at any point in a video, with agents connecting to company knowledge bases for context and capturing data feedback into existing systems. This is expected to revolutionize video interaction, transforming it from passive viewing to active participation. (Source: synthesiaIO, synthesiaIO)
Blink.new AI Coding Agent Achieves Rapid ‘Idea to App’ Deployment: Blink.new has launched an AI coding agent, claiming to reduce the time from “idea to production application” from months to minutes, enabling rapid no-code development. The platform converts natural language descriptions into runnable code, configures databases, designs UIs, and automatically deploys, offering production-grade features like free hosting, SSL, CDN, and auto-scaling, greatly accelerating proof-of-concept and product development. (Source: Ronald_vanLoon)
VS Code Integrates Background Coding Agents to Enhance Development Experience: The VS Code team is rolling out the latest enhancements, enabling coding agents (such as GitHub Copilot) to run in the background, aiming to boost development efficiency and experience. This integration allows agents to provide continuous code assistance and suggestions in the background, further optimizing the programming workflow and helping developers write high-quality code faster. (Source: code, pierceboggan)

ModernVBERT: Small Visual Document Retriever Outperforms Larger Models: ModernVBERT is a compact 250M-parameter vision-language encoder that, after fine-tuning on document retrieval tasks, outperforms models 10 times its size. Through controlled experiments, this research identified key performance factors such as attention masks, image resolution, modality alignment data schemes, and late interaction contrastive objectives, providing principled guidance for developing more efficient visual document retrieval models. The model and code have been open-sourced on HuggingFace. (Source: tonywu_71, lateinteraction, lateinteraction, lateinteraction, lateinteraction, lateinteraction, ClementDelangue, HuggingFace Daily Papers)

AI Music Search Engine EmergeSound.ai Leverages Audio Embedding Technology: EmergeSound.ai is a music search engine and foundational model built upon over 100 million audio embeddings. The platform allows users to query music by sound rather than text or metadata, explore songs from different eras, and discover hidden connections. This project aims to use deep learning models to encode audio features, enabling music discovery and exploration, providing new tools for producers, researchers, and music enthusiasts. (Source: Reddit r/MachineLearning)
OpenWebUI User Develops Web Content Scraping and Summarization Tool: An OpenWebUI user has developed a suite of web content scraping and summarization tools aimed at minimizing context bloat. The tool returns web page summaries instead of SERP snippets and allows models to request query-based summaries or direct answer snippets. Additionally, it leverages Playwright and Trafilatura to optimize web scraping results, making them more compact. The tool is currently seeking community help for more generalized OpenWebUI integration. (Source: Reddit r/OpenWebUI)
Game ‘Trial of Ariah’ Developed with Claude Showcases LLM Coding Potential: An indie developer fully coded the game ‘Trial of Ariah’ using Claude AI. The developer noted that Claude supports importing up to 20 scripts at once, significantly reducing errors compared to ChatGPT and boosting development efficiency. While emphasizing that “pure Vibe Coding” doesn’t exist and developers still need foundational knowledge to identify LLM hallucinations and errors, this case demonstrates LLM’s powerful assistive capabilities in complex projects like game development. (Source: Reddit r/ClaudeAI)

📚 Learning
New Paradigms for LLM Training and Optimization: Drawing from multiple papers, this section explores strategies such as synthetic data application in LLM training (Meta research), PPO/GRPO with human perception bias (Humanline), and One-Token Rollout (OTR), aiming to enhance model generalization, address sparse rewards and catastrophic forgetting, and optimize training costs. These studies provide new theoretical and practical guidance for LLM fine-tuning and pre-training, emphasizing the importance of data strategies, reward design, and training paradigms. (Source: teortaxesTex, tokenbender, HuggingFace Daily Papers, YejinChoinka, arankomatsuzaki)

LLM Architecture and Efficiency Optimization: Focusing on LLM internal mechanisms, such as the efficiency of feed-forward network (FFN) latent space utilization (“Spectral Scaling Laws”), comparison of scaling laws between xLSTM and Transformer, and parallel inference (Bridge) technology, aiming to improve model performance while reducing computational costs. These studies provide critical insights for the design and deployment of next-generation LLMs. (Source: HuggingFace Daily Papers, ethanCaballero, HuggingFace Daily Papers)

AI Safety and Model Robustness: This section discusses safety challenges faced by AI models, including Activation Steering potentially compromising LLM safety alignment (“The Rogue Scalpel”), hallucination snippet detection (RL4HS), and poisoning attacks against 3D Gaussian Splatting (3DGS) (“StealthAttack”). These studies reveal potential vulnerabilities in AI systems and propose methods to enhance model safety and reliability. (Source: HuggingFace Daily Papers, HuggingFace Daily Papers, HuggingFace Daily Papers)
Enhancing Multimodal Model Perception and Reasoning Capabilities: This covers research on T2I model multi-subject fidelity, sparse rewards in MLLM fine-grained visual reasoning (RewardMap), VLM perceptual reasoning (AGILE), video understanding (VideoNSA), and training-agnostic compositional image retrieval (SQUARE). These works collectively push the performance boundaries of multimodal models in tasks such as image generation, visual question answering, video analysis, and cross-modal retrieval. (Source: HuggingFace Daily Papers, HuggingFace Daily Papers, HuggingFace Daily Papers, HuggingFace Daily Papers, HuggingFace Daily Papers)
AI Career Development and Learning Resources: This section compiles key AI skills for 2025, career roadmaps for data scientists and LLM scientists, career development advice for AI researchers, and resources like Claude Cookbooks, providing comprehensive guidance for AI professionals. (Source: Ronald_vanLoon, Ronald_vanLoon, Ronald_vanLoon, Ronald_vanLoon, Ronald_vanLoon, Ronald_vanLoon, Ronald_vanLoon, Ronald_vanLoon, Ronald_vanLoon, Ronald_vanLoon, Ronald_vanLoon, Ronald_vanLoon, Ronald_vanLoon, Ronald_vanLoon, BlackHC, Reddit r/deeplearning, GitHub Trending)

💼 Business
OpenAI Valuation Surpasses $500 Billion, Becomes World’s Most Valuable Startup: OpenAI’s valuation has reached $500 billion, surpassing SpaceX to become the world’s most valuable private startup. This milestone reflects immense market confidence in AI technology and its commercialization potential, although it has also sparked discussions about valuation bubbles and the company’s operating model. Furthermore, ChatGPT has added the ability to shop online directly within the chat interface, further expanding its commercial application scenarios. (Source: TheRundownAI, Dorialexander, dl_weekly)

AI Apps 50 Report Reveals Startup AI Spending Trends: a16z, in collaboration with Mercury, has released the “AI Apps 50: Startup Edition” report, analyzing startup spending on AI applications. The report offers insights into the actual application and investment directions of AI technology within startups, helping to understand the AI market landscape and emerging trends, making it valuable for investors and entrepreneurs. (Source: amasad, amasad)

Groq Rapidly Deploys AI Stack and Partners with McLaren F1: Groq is deploying its AI stack at “unprecedented speed” and has partnered with the McLaren F1 team, demonstrating the application potential of its AI chips in high-performance computing. This partnership highlights the value of AI technology in industries requiring extremely fast data processing and decision-making, such as motorsports, and signals Groq’s rapid expansion in the AI hardware market. (Source: JonathanRoss321, JonathanRoss321)

🌟 Community
AI’s Reshaping and Challenges in Creative Fields (Music, Writing, Art): AI is profoundly reshaping creative fields such as music, writing, and art by generating content through algorithms. This has sparked widespread discussions about AI’s role in creative industries, human-AI collaboration models, and copyright ownership. AI artists face the challenge of balancing technological assistance with originality, while AI-generated content also impacts traditional creative markets and creator income models. (Source: Ronald_vanLoon, Ronald_vanLoon, Reddit r/artificial)

AI’s Impact on Perception of Reality and Trust in Digital Content: With the proliferation of AI generation tools like Sora 2, concerns are rising that AI can perfectly mimic music, films, animation, and even people, making digital content indistinguishable from reality and potentially causing online media to lose emotional connection and trust. Community discussions suggest that in the future, people might place greater value on real-world, offline experiences, while AI-generated content could foster a new “digital hippie” culture that only consumes pre-AI era media. Concurrently, some argue that if AI-generated content is of high quality, its authenticity might not matter. (Source: vikhyatk, Reddit r/ArtificialInteligence, Reddit r/artificial, VictorTaelin)

LLM Application Patterns and Challenges in Professional Programming: A poll initiated by Andrej Karpathy shows that about half of professional programmers “primarily” use the agentic mode (i.e., prompting LLMs to write large amounts of code). He expressed surprise at this, noting that LLMs are prone to issues, redundancy, and subtle errors when dealing with complex problems or those deviating from the training data manifold. This has sparked in-depth discussions about LLM’s actual capabilities in professional programming, optimal human-AI collaboration models, and the limitations of “Vibe Coding,” emphasizing AI’s continued shortcomings when faced with deep, entangled code. (Source: karpathy)

Concerns Over AI Safety and Biothreats: Microsoft warns that AI could create “zero-day” biothreats, sparking deep community concerns about AI safety. Concurrently, experiments regarding AI “scheming to kill researchers” have also sparked discussion, with most believing LLMs merely predict text based on data patterns rather than genuinely “thinking” or “scheming,” though some worry AI might learn malevolence from human behavior. These discussions highlight critical issues of ethics, safety, and control in AI development. (Source: Reddit r/artificial, Reddit r/ArtificialInteligence)

AI Regulation: China vs. Western Strategy Differences and Geopolitical Impact: In response to AI lobbyists’ claims that “China doesn’t regulate AI, so any regulation will cause us to fall behind,” some argue that China is actually implementing stricter AI regulations than the US. Community discussions suggest that AI technology development is difficult to completely suppress, and regulation primarily affects commercial deployment rather than research itself. AI is increasingly emerging as a geopolitical issue, with the competition between the West and China over the AI stack seen as a critical platform struggle. (Source: teortaxesTex, Reddit r/artificial, kylebrussell)

AI Applications and Controversies in Education: An “Alpha School” with a $40,000 annual tuition fee shapes every lesson through AI-driven personalized software, with adult roles in the classroom acting as “guides” rather than traditional teachers. This model has sparked discussions about whether AI will replace teachers, educational equity, and the justification for high tuition fees. Supporters believe AI can customize learning plans for each student, addressing the “one-size-fits-all” problem of traditional education; opponents, however, worry about its business model and the impact on the role of teachers. (Source: Reddit r/artificial, Reddit r/ArtificialInteligence)

AI, Copyright, and the Future of Content Creation: Artists hope to halt AI development through copyright protection, but some argue that a new generation of leaders will see the advantages of “everything remixable” and free distribution. This suggests that AI will drive content creation into a new paradigm, challenging traditional copyright concepts and the creative ecosystem. Furthermore, the ethical discussion has also arisen regarding whether copyright fees were paid for Sora 2’s training data sources (such as Instagram, YouTube, TikTok). (Source: kylebrussell, bookwormengr)

AI Agents Revolutionize Observability: Agentic AI is redefining observability, shifting from troubleshooting to lifecycle transformation. AI agents not only accelerate incident response but also enhance detection, monitoring, data ingestion, and remediation throughout the observability lifecycle. They transform “searching” into “reasoning,” allowing users to directly query system status. Moreover, for AI workloads, new metrics are needed to monitor hallucinations, bias, cost, and LLM usage quality. (Source: Ronald_vanLoon)
AI Product Integration Challenges and Success Strategies: The community discussed why 99% of companies fail in AI integration and strategies for success. Emphasizing AI as a core strategy, focusing on business value, overcoming integration barriers, and building an organizational culture that supports AI innovation are key to success, providing practical guidance for effective AI deployment in enterprises. (Source: Ronald_vanLoon)

AI-Generated Content and Ethical Issues: AI Scam Bots: AI scam bots impersonate humans in conversations to carry out financial scams like “pig butchering,” raising community concerns about AI technology misuse, digital identity authenticity, and user privacy security. Calls are made to increase vigilance and discuss methods for identifying and countering increasingly sophisticated AI scam tactics. (Source: Reddit r/ArtificialInteligence)
LLM Hallucination Issues and Verification Model CLUE: Tencent AI Lab’s CLUE verifier, requiring no training parameters, surpasses GPT-4o’s verification accuracy by inferring hidden states through cluster analysis, effectively addressing LLM hallucination issues. This innovation provides an efficient and interpretable solution for enhancing LLM reliability and factual accuracy. (Source: teortaxesTex, menhguin)

Kling AI 2.5 Turbo vs. Sora 2 in Video Generation Competition: Kling AI 2.5 Turbo is regarded as a strong competitor to Sora 2 due to its high-quality video generation, with users showcasing its capabilities in complex scenes and visual effects. Community discussions suggest that Chinese AI applications are rapidly catching up but need to strengthen audio processing, indicating intense competition in the video generation domain. (Source: bookwormengr, Kling_ai, Kling_ai, Kling_ai, bookwormengr)
💡 Other
Robotics Advancements: Ship Inspection, Popcorn Service, and Factory Quality Control: Robotics technology continues to advance, with various applications emerging. For instance, robots are being used to inspect hull walls, ensuring ship safety. The Optimus robot demonstrated its service capabilities by offering popcorn. CasiVision has launched CASIVIBOT, a wheeled humanoid robot designed specifically for quality inspection in smart factories. These advancements indicate that robots are gradually penetrating various industries, enhancing automation levels and work efficiency. (Source: Ronald_vanLoon, Ronald_vanLoon, Ronald_vanLoon)
Meta FAIR Releases Code World Model (CWM) to Explore Code Generation and Reasoning: Meta FAIR has released the Code World Model (CWM), a 32B-parameter research model designed to explore how world models can transform code generation and code reasoning. The release of CWM aims to advance world model research and is shared under a research license, empowering the community to innovate further in code understanding and generation. (Source: NandoDF)
arXiv Paper Submissions Surge Amidst Editorial Pressure: arXiv received a total of 26,646 new paper submissions in September 2025, with only 7 editors and user support staff. This immense workload has raised concerns about the operational pressure on the open-access platform, highlighting the challenges in paper review and management amidst the rapid development of scientific research. (Source: clefourrier)